7、市场情况
根据Statista,2022年全球传感器市场规模为2512.9亿美元(约1.79万亿人民币)。受疫情影响,全球传感器市场经历了大幅波动。2020、2021和2022年同比增速分别为-13%、62%、10%。相比之下,中国市场增速相对稳定,3年增速分别为14%、20%、19%,维持在20%上下。整体来看,中国市场占全球传感器市场的比例维持在20%上下。
图12 | 全球、中国传感器市场规模及增速(亿美元) (来源:Statista,中商产业研究院)
从细分市场来看,全球传感器市场可以按照应用领域分为汽车、工业、消费电子、医疗、通信、安防六大细分市场,具体占比都在15-25%之间波动。我们认为,未来这几个主要的细分市场中,均存在广泛的机会,这里主要以汽车、工业、医疗和消费电子为代表介绍。 1、 汽车传感器 汽车上的传感器有很多种,主要分为车身感知传感器和环境感知传感器两大类。 车身感知传感器提高了单车自身的信息化水平,使车辆具备感知自身的能力;按照输入的被测量不同主要分为压力传感器、位置传感器、温度传感器、加速度传感器、角速度传感器、流量传感器、气体浓度传感器和液位传感器等。 ▶ 压力传感器:用于测量汽车轮胎的气压,发动机的进气压力和排气压力,制动系统的液压压力等。 ▶ 位置传感器:用于测量汽车油门踏板的位置,转向角度,变速箱的档位,发动机曲轴和凸轮轴的转速和相位等。 ▶ 温度传感器:用于测量汽车发动机冷却液的温度,空调系统的温度,排气温度等。 ▶ 加速度和角速度传感器:用于检测汽车的运动状态,如加速度,减速度,侧倾角,横摆角等。也用于安全气囊的触发和电子稳定程序(ESP)的控制。 ▶ 空气流量和气体浓度传感器:用于测量进入发动机的空气流量和含氧量,以调节燃油喷射量和点火时刻。也用于检测排放控制系统的效果和排放污染物的含量。 ▶ 液位传感器:用于测量汽车油箱内的燃油液位,制动液液位等。 图13 | 车身感知传感器分布 (来源:网络公开资料)
环境感知传感器是无人驾驶车辆的“眼睛”。目前应用于环境感知的主流传感器产品主要包括激光雷达、毫米波雷达、超声波雷达和摄像头四类,红外成像也表现出巨大的应用潜力。 ▶ 激光雷达:用于扫描汽车周围的环境,生成高精度的三维点云地图。可用于无人驾驶系统中进行障碍物检测,道路识别,导航规划等。 ▶ 毫米波雷达:用于探测汽车前方或后方的障碍物或其他车辆的距离和相对速度。可用于自适应巡航控制(ACC),自动紧急制动(AEB),盲点监测(BSD),变道辅助(LCA)等驾驶辅助功能中。 ▶ 超声波雷达:用于探测汽车周围近距离内的障碍物或停车位。可用于倒车雷达(PDC),自动泊车(APA),行人检测(PD)等ADAS中。 ▶ 摄像头:用于捕捉汽车周围的图像信息。可用于行人识别(PR),交通标志识别(TSR),道路线识别(LDW),自适应远近光灯(AFS)等ADAS中。 图14 | 环境感知传感器 (来源:睿创微纳) 新能源汽车的渗透率提升以及自动驾驶技术的发展,带来了汽车传感器市场的变革。例如,液位传感器、发动机压力传感器的市场规模正在持续缩小,而与电动化相关的传感器(如电池监测系统、电流传感器等)、自动驾驶相关的环境感知传感器则正进入发展的快车道。 根据分析机构预估,全球激光雷达市场将从2022年的3.17亿美元在2028年增长到44.77亿美元(来源于Yole),全球毫米波雷达市场将从2023年的45.09亿美元在2027年增长到近90亿美元(来源于ICV),全球车载摄像头的市场将从2022年的204亿美元在2026年增长到355亿美元(来源于ICV)。 这两类传感器的市场格局也存在较大的差异: 在传统的车身感知传感器类别中,全球汽车传感器90%以上的市场份额被博世、德尔福、森萨塔、霍尼韦尔等国际零部件巨头瓜分。中国的汽车传感器产品与国外同类产品相比,技术水平相差较大,高端汽车传感器严重依赖进口。国内美泰科技、美芯半导体、昆山双桥等企业均在积极布局汽车电子领域,并取得一定进展。但国内汽车传感器整体技术水平还相对较弱,普遍存在准确度低、分解能力差、信号精度不高、抗干扰性弱等问题。未来随着国产传感器厂商技术的进步和车厂对国产化的进一步要求,行业内厂商依然有很大的机会。 在新兴的环境感知传感器类别中,国内企业和国际巨头的差距更小一些。例如在激光雷达传感器上,得益于下游车厂的激进竞争策略,以禾赛为代表的国产激光雷达厂商已经实现规模出货,在出货量上遥遥领先。根据国际权威研究机构Yole Group最新发布的《2023年全球车载激光雷达市场与技术报告》,2022年,禾赛以近50%的市场份额连续两年稳居全球车载激光雷达总营收榜首,并且其市场份额从2021年的42%进一步扩大至47%。图达通则依靠蔚来汽车的持续出货,以15%的市场份额夺得第二名,法雷奥、速腾聚创分别以13%、9%的市场份额位列第三、第四。 图15 | 2021年和2022年全球激光雷达市场份额对比图 (来源:Yole) 在毫米波雷达上,国内已经涌现出众多雷达终端厂商,已经开始在对安全性要求较低的角雷达上实现快速替代,在前向雷达、4D成像雷达的进展上也逐渐逼近国际巨头。在毫米波雷达核心芯片上,也已经涌现出多家初创公司,包括加特兰、牧野微等。随着芯片厂商的崛起,将逐步形成基于国内厂商的雷达生态圈。 在超声波雷达和摄像头上,国内厂商基本已经可以与国际厂商持平,代表性厂商有奥迪威(超声波雷达)和韦尔股份(摄像头),已经很难有初创公司的机会。 2、工业传感器 工业传感器实现了监测、控制、报警、数据采集、智能化、定位和质量控制等功能。它们能够准确测量物理量和参数,实现自动化的控制和调节,监测危险情况并触发报警系统,采集和分析数据,实现智能化决策和学习,进行定位和追踪,并用于质量控制和检测。这些功能使其在制造、能源、物流、环境监测等领域发挥重要作用。 当前常用的工业传感器主要包括以下几种: ▶ 温度传感器:用于测量物体或环境的温度,工业中常用于监测和控制流程中的温度,例如冷却系统、热处理、加热设备等。 ▶ 压力传感器:用于测量物体或介质的压力,工业中常用于监测和控制流体或气体系统的压力,例如供水系统、液压系统、气体储存和输送等。 ▶ 流量传感器:用于测量液体或气体的流量速度,工业中常用于流体控制、供应链管理、能源监测等领域。 ▶ 液位传感器:用于测量液体的高度或深度,工业中常用于储罐、水池、河流和管道等液体储存和输送系统中,以监测和控制液位变化。 ▶ 湿度传感器:用于测量环境中的湿度水分含量,工业中常用于监测和控制空调、制冷设备、温室和干燥室等环境湿度。 ▶ 光电传感器:用于检测光线的存在、强度和位置,工业中常用于自动化生产线、物料检测、机器人导航等应用。 ▶ 加速度传感器:用于测量物体的加速度或振动,工业中常用于故障诊断、结构监测和机器运行状态监测等。 ▶ 磁力传感器:用于测量磁场的强度或方向,工业中常用于位置检测、接近开关、电机控制等应用。 ▶ 气体传感器:用于检测空气中特定气体的浓度,工业中常用于环境监测、室内空气质量监测、气体泄漏检测等。 未来随着工业互联网和生产智能化的进一步发展,工业传感器的市场将保持稳定增长。根据MarketsandMarkets的报告数据显示,全球工业传感器市场规模预计将从2021年的206亿美元增长到2026年的319亿美元,复合增长率达到9.1%。 从市场格局来看,国际领先的工业传感器企业起步较早,积累了丰富的技术和生产经验。相较而言,我国工业传感器产业起步较晚,国内大多数工业传感器企业处于中低端领域市场,相较于国外巨头的研究能力不足,技术基础较为薄弱。在高端工业传感领域,90%产品依赖进口。近年来,由于国产厂商产品技术进步以及交货周期更短等原因,2017年以来本土工业传感器市场份额呈现持续提升趋势,未来本土工业传感器产品拥有广阔的国产替代空间。 3、医疗传感器 医疗传感器被用于辅助诊断、实时监测患者的生命体征、评估疾病状况、康复训练等,从而提高医疗质量、提供个性化的医疗护理和改善患者体验。 根据测量的变量和在医疗领域内实现的功能,医疗传感器可以分为以下几类: ▶ 生理参数传感器:用于测量人体生理参数,如心率、血压、体温、呼吸等,广泛应用于医院、急诊、手术室以及家庭医疗设备。 ▶ 血液参数传感器:用于测量血液中的各种成分和指标,如血糖、血氧饱和度、血红蛋白浓度等,常用于糖尿病管理、心血管疾病监测和手术过程中的血氧监测。 ▶ 运动参数传感器:用于测量身体运动和姿势,如加速度计、陀螺仪等,常用于运动医学、康复治疗和姿势监测。 ▶ 图像传感器:用于捕捉和处理图像信息,如X射线、超声波和光学传感器,在医学影像领域中用于诊断和监测疾病,如X射线断层扫描(CT)、核磁共振成像(MRI)和超声波检查。 ▶ 化学传感器:用于检测生物体内的化学成分和分子指标,如药物浓度、电解质浓度等,常用于药物监测、血液分析和疾病诊断。 医疗传感器的主要市场在于医疗设备。医疗仪器设备领域是一个万亿元的大市场,医疗领域的传感器应用比例也大幅增长,给传感器企业带来相当大的机遇。例如,之前因为疫情导致了医疗设备呼吸机的紧缺,带来了流量传感器、压力传感器、温湿度传感器等几大类传感器的需求。对于制造此类传感器的厂商来说,便是将自家优质的传感器推向医疗市场的机会。 但是,传感器的性能和质量都会直接关系到医疗设备的可靠性,具有高重复性、高精确度和高可靠性的传感器生产技术主要掌握在国外企业手里,例如霍尼韦尔、罗姆、泰科等。国产传感器的精度和可靠性与国际一流供应商相比,产品性能还有较大的提升空间,考虑到医疗行业的高要求、严标准,只会选择虽然价格更高但品质一流的国外品牌,国产传感器几乎没有太多市场份额。因此,长远来看,国内传感器企业想要进入医疗行业还面临诸多挑战,而且需要国内医疗设备厂商的主动导入。 相较于汽车传感器和工业传感器市场,医疗传感器也存在更多的新型技术的机会,例如实现通过传感器的小型化和低成本实现高端医疗检测设备的日常化,市场逻辑将更偏向于消费电子领域,能够实现该种技术突破的企业将更有可能迎来爆发式的收入增长。 4、消费电子传感器 消费电子传感器的应用使得消费电子设备更加智能化、便捷和个性化,提供了丰富的交互和体验方式,以满足用户的各种需求和期望,如今智能手机、智能手表等设备中集成传感器数量不断增加,被期待成为下一代交互终端的“AR眼镜”、“VR眼镜”更是离不开各类传感器的支持。 当前常用的消费电子传感器主要包括以下几种: ▶ 触摸传感器:用于测量人体接触或靠近感应面的触摸动作和参数。在消费电子中,触摸传感器常用于智能手机、平板电脑、触摸屏显示器、游戏控制器等,实现触摸输入、手势识别、指纹识别等功能。 ▶ 图像传感器:用于捕捉光学图像。在消费电子中,图像传感器常用于图像和视频的捕捉、识别和分析,以实现照片拍摄、视频录制、人脸识别、手势识别和环境感知等功能。 ▶ 声音传感器:用于测量声音或声波。在消费电子中,声音传感器常用于声音录制、语音识别、噪音检测、声音分析和声音定位等功能,为消费电子设备提供了声音相关的感知、交互和控制能力。 ▶ 加速度传感器:用于测量物体的加速度和倾斜角度。在消费电子中,加速度传感器常用于屏幕旋转、运动检测、手势识别等功能。 ▶ 陀螺仪传感器:用于测量物体的旋转和角速度。在消费电子中,陀螺仪传感器常用于虚拟现实(VR)和增强现实(AR)设备、游戏控制器、图像稳定等应用。 ▶ 磁力传感器:用于测量磁场的强度和方向。在消费电子中,磁力传感器常用于指南针、地理定位、翻盖手机的屏幕关闭等功能。 ▶ 光传感器:用于测量光的强度和亮度。在消费电子中,光传感器常用于环境亮度调节、光线感应开关、屏幕亮度调节等功能。 ▶ 温度传感器:用于测量环境或设备的温度。在消费电子中,温度传感器常用于电池温度监测、温控设备、电子温度计等应用。 ▶ 湿度传感器:用于测量环境的湿度水分含量。在消费电子中,湿度传感器常用于空调、加湿器、智能家居等应用。 ▶ 气压传感器:用于测量大气压力。在消费电子中,气压传感器常用于气压计、高度计、室内定位等应用。 ▶ 距离传感器:用于测量物体和障碍物的距离。在消费电子中,距离传感器常用于触摸屏、近场通信、障碍物检测等功能。 ▶ 心率传感器:用于测量人体的心率。在消费电子中,心率传感器常用于智能手环、智能手表、健康监测设备等应用。 根据Research and Markets预测,全球消费电子传感器市场规模将从2022年的328亿美元到2030年增长到763亿美元,复合增长率达到11.1%。我们认为,由于消费电子市场的特殊性,其发展的波动性会较其他市场更为显著,正如过去一年发生的那样,但是消费电子市场更容易出现爆发性的增长机会。例如,iPhone引领智能手机浪潮曾带动消费电子传感器市场迎来一次跳跃式增长,未来被寄予成为下一代移动终端的AR/VR眼镜同样将为市场带来巨大变化。 图16 | Apple Vision Pro中配置的大量传感器 (来源:网络公开资料) 从市场格局看,全球消费电子市场主要由国际巨头企业把控,其中包括:惯性传感器龙头博世、意法半导体等;音频传感器巨头楼氏电子等;CMOS图像传感器巨头索尼等。 中国本土企业近年发展较快,但由于起步晚、技术积累弱等因素,整体仍存在企业规模较小、产品线单一、解决方案供给能力弱等问题。另外,近年来消费电子传感器的竞争已经逐渐趋向红海,一旦有某国内厂商突破了某类传感器的技术壁垒、打开被国际巨头垄断的市场,多数时候其他国内同类厂商均能够快速跟进,由于消费电子是对成本极其敏感的市场,随后市场就走向恶性竞争。这其中很大一部分原因是对知识产权的保护力度不足,导致消费电子传感器厂商普遍毛利较低,且容易到市场瓶颈。 消费电子传感器的主要机会在于还未被市场验证、具有显著创新性的传感器,在开发阶段便和下游厂商共同合作,建立起深入的关系绑定和显著的技术壁垒,并率先实现低成本量产,才能够最大可能避免后续的恶性竞争。
八、投资思考
前文提到,传感器行业细分领域众多且割裂,更容易孵化出小而美的企业。
因此对于选择传感器赛道布局的投资者来说,其不得不面对一个问题:如何选择其中最具投资价值的赛道,在有限的精力下实现最高的效率?
我们认为,围绕以下三条主线进行梳理,基本能够覆盖当下传感器行业最具价值的投资赛道。
1.从电磁波图谱看传感器
电磁波是由变化的电场和磁场相互感生而产生的波,它们可以在真空或介质中以光速传播。电磁波的频率和波长是反比关系,即频率越高,波长越短。
电磁波主要被用于信号和能量的传输,其频率和波长决定了它们的物理性质和应用领域。根据不同的频率或波长,电磁波可以分为以下几个主要的频段:
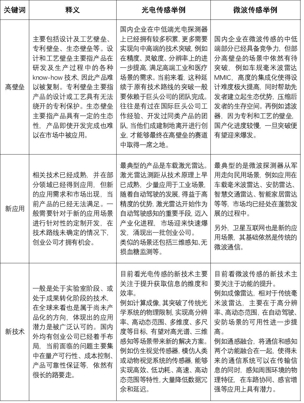
图17| 电磁波图谱 (来源:网络公开资料) ▶ 无线电波:频率从3Hz到3000GHz,波长从100km到0.1mm。无线电波主要用于各种无线通信和广播应用,如收音机、电视、手机、卫星、雷达等。无线电波又可以细分为以下几个子频段: 长波(LF):频率从3kHz到30kHz,波长从100km到10km。长波可以沿着地球表面传播(地波),适用于远距离通信,如海洋导航、潜艇通信等。 中波(MF):频率从30kHz到300kHz,波长从10km到1km。中波也可以沿着地球表面传播(地波),适用于中距离通信,如调幅广播(AM)、航空导航等。 短波(HF):频率从3MHz到30MHz,波长从100m到10m。短波可以被大气层中的电离层反射回地面(天波),适用于长距离通信,如国际广播、业余无线电、军事通信等。 超短波(VHF):频率从30MHz到300MHz,波长从10m到1m。超短波主要沿着直线传播(视距传播),适用于近距离通信,如调频广播(FM)、数字电视、移动电话等。 微波(UHF):频率从300MHz到300GHz,波长从1m到1mm。微波也主要沿着直线传播(视距传播),适用于高速数据传输和高清图像传输,如雷达、卫星通信、GPS、Wi-Fi、蓝牙、5G等。 ▶ 红外线:频率从300GHz到400THz,波长从1mm到750nm。红外线是由物体发出的热辐射,适用于热成像、遥控、夜视、光纤通信等。 ▶ 可见光:频率从400THz到750THz,波长从750nm到400nm。可见光是人眼能够感知的电磁辐射,适用于光学仪器、激光、太阳能等。 ▶ 紫外线:频率从750THz到30PHz,波长从400nm到10nm。紫外线是由太阳或其他高温物体发出的高能辐射,适用于杀菌消毒、荧光检测、紫外光谱等。 ▶ X射线:频率从30PHz到30EHz,波长从10nm到0.01nm。X射线是由高速电子与物质相互作用产生的高能辐射,适用于医学诊断、工业检测、安检等。 ▶ 伽马射线:频率高于30EHz,波长小于0.01nm。伽马射线是由原子核衰变或核反应产生的最高能的电磁辐射,适用于医学治疗、核能利用、天文观测等。 电磁波在实际应用时离不开传感器,只有依赖于传感器,电磁波信号才能被转化成人类可以理解的信息。与电磁波相关的传感器占据了整个传感器市场的半壁江山,这其中主要是光电传感器和微波探测传感器。 1) 光电传感器 光电传感器是传感器中单一市场规模最大的细分方向,接收红外线、可见光、紫外线、X射线的探测器均可以统一划分至这个方向,整体市场规模在千亿元量级,这也是其受到关注的主要原因。其中主要包括: ▶ 红外探测器,主要的应用场景包括热成像、光通信、激光雷达等。 ▶ 可见光探测器,即图像传感器,最主要的应用场景是各类可见光成像,广泛应用于摄影摄像、监控安防、机器视觉等。 ▶ 紫外线及X射线探测器,主要应用于各种医疗和工业场景。 2) 微波探测传感器 严格意义上的微波探测传感器是指微波雷达,即通过发射微波信号并接收反射信号进行探测的传感器,常见的包括有军工探测雷达、气象雷达、车载毫米波雷达、路测感知雷达、智能家居感知雷达等。宽泛意义上的微波探测传感器也可以包括各类微波通信模组,微波通信本质上就是发射/接收微波信号并将其转换成信息的过程,因此包括于5G、WiFi、卫星通信等等均可以计入其中。 微波探测传感器的投资机会可以覆盖整个产业链,包括前端射频天线、射频芯片器件、基带芯片、整机系统、测试设备、设计及仿真软件等。从细分市场来看,传统通信的市场机会已经不大,未来更多机会在于民用雷达、小基站、卫星通信市场。 3) 投资方向思考 值得关注的具体方向可以用以下三个关键词来总结: 表7 | 主要关注方向 (来源:信熹资本整理)
2. 从MEMS工艺看传感器 1) MEMS传感器简介 MEMS传感器是指采用微电子和微机械加工技术制造出来的新型传感器,其全称是微型电子机械系统(Micro-Electro Mechanical System),微机电系统是指可批量制作的,将微型机构、微型传感器、微型执行器以及信号处理和控制电路、直至接口、通信和电源等集成于一块或多块芯片上的微型器件或系统。 从理论上说,MEMS只是一种传感器的工艺实现方式,多数类型的传统传感器通过专门的结构设计,实现MEMS化。 MEMS传感器一般具有以下特点: ▶ 微型化:MEMS传感器的尺寸在1微米到100微米量级,可以大大节省空间和材料,提高灵敏度和响应速度。 ▶ 集成化:MEMS传感器可以将多种功能集成在同一芯片上,实现多参数检测和智能控制,提高系统性能和可靠性。 ▶ 智能化:MEMS传感器可以实现自校准、自诊断、自适应等功能,提高系统的智能水平和用户体验。 ▶ 成本低:MEMS传感器可以利用成熟的半导体工艺进行批量生产,降低生产成本和单价,提高市场竞争力。 ▶ 效能高:MEMS传感器可以实现高精度、高稳定性、高分辨率、低功耗、低噪声等优良性能,满足各种应用需求。 根据统计,MEMS传感器的全球市场规模预计会从2020年的90亿美元提升至2026年的128亿美元,年均复合增长率为6.1%。对应的,国内市场规模约占全球市场的30%-40%,当前对应约从250亿元增长到约400亿元人民币。如果考虑到模组的价值,那这一数字将超过千亿元人民币。 2) 投资方向思考 随着国内厂商技术的进步,“国产替代”的趋势日益明显,中低端传感器的国产化率逐渐提升,MEMS传感器的投资机会也在发生转变。 第一,关注竞争格局尚不确定的细分行业,本质上还是关注于“国产替代”。当细分行业已经孵化出龙头公司后,业内其他公司的存活将更加艰难,龙头公司在技术、资金和客户关系的同时加持下,横向扩展和纵向扩展均具有显著优势。举例来看,近年来中美贸易战带来的“国产替代”的逻辑已经助力数家国内厂商发展起来,尤其是在技术壁垒较低的细分方向上,国内企业的竞争已经十分拥挤,“国产替代”的红利已经消亡。国内头部公司开始显现,例如MEMS麦克风(以歌尔微电子和敏芯微电子为代表)、MEMS加速度计(以矽睿科技、美泰电子为代表),其他创业公司的发展只能依靠于“替代国产”,但事实往往是各家之间的技术并无明显差别,竞争方式只能是不可持续的价格竞争。 因此关注技术壁垒较高、目前国内尚无明显龙头公司的细分行业,是更有性价比的选择,“国产替代”的红利在这些领域中依然存在,例如量产难度极高的陀螺仪、对可靠性要求极高的各类车规级MEMS传感器、高精度压力传感器等等。 第二,关注传统传感器的MEMS进程,即随着技术进步,该类传感器可以通过MEMS工艺实现,例如MEMS气体传感器取代传统陶瓷气体传感器,MEMS微透镜取代传统光学镜头,PMUT/CMUT(超声换能器)取代传统超声传感器,MEMS光谱调制取代传统分光光谱成像系统等。这些传感器的MEMS化带来的主要好处便是成本的降低和体积的减小,其进一步带来的好处包括能够使其可应用领域扩大而带来市场规模的提升,例如之前单颗传感器的售价为数千元元,只有高端工业需求才能够负担得起;当其价格降低到数十元甚至更低,中低端工业需求和消费级需求将开始尝试应用。其次,从单一传感器走向阵列传感器成为可能,传感单元呈现出指数级上升,同等价格下可以实现更高的性能,例如MEMS光谱成像相对于传统分光光谱成像,在同体积和价格下可以翻倍提升,再例如MEMS气体传感器阵列可以实现“电子鼻”功能,单一传感器可以对多种气体同时进行识别,极大增加了使用的便利程度。这都有望颠覆现有的应用场景,开辟出新的需求。 相较于上一条的“国产替代”,那这一条则是关注于“全球创新”。当前这些领域正处于日新月异的发展过程中,技术路线百花齐放,甚至未来能够广泛应用的技术路线目前仍处在实验室的襁褓之中,当下正是早期布局的时机。诚然投资的风险会更高,但是也更有希望孵化出一家影响人类文明进程的全球性的技术公司。 3. 传感器的智能化 随着下游应用要求越来越高,单依靠于传感器的传统功能已经无法满足各种应用的需求,传感技术开始向智能化发展,即传感器的智能化。目前主要表现出两种技术路径: ▶ 一是在传统传感器功能的基础上,增加更多记忆能力和智能算法,或者又可以被称为“感存算一体”,例如语音识别、图像识别、自然语言处理等技术,将信息进一步提升到可认知的层次,如记忆、理解、规划、决策等; ▶ 二是多传感器数据融合,既可以是多个同类型传感器的数据融合,也可以是多个不同种类的传感器的数据融合,通过将更多数据融合到一起进行计算处理,更有利于发挥智能算法的计算能力,提升系统的认知力。 1) 单传感智能化 单传感智能化是指在传统的传感器基础上,增加了信号处理、数据转换、通信接口、微处理器等功能模块,使得传感器具有更高的精度、可靠性、自适应性、性价比和功能多样性。 这一理念和几年前火热的“边缘计算”、“感存算一体”概念不谋而合。虽然单传感的智能化可以在中央处理器中实现,但是这会对中央处理器的处理能力带来较大压力,因此传感端开始集成更多定制化的功能实现,以通过增加部分前端成本的代价,提升数据处理效率、降低系统级功耗和成本。 当前比较典型的单传感智能化便是事件相机,传统图像传感器的输出结果是按照预定逻辑的不断数据读出的结果,事件相机则致力于仅输出图像的变化结果,实现保证同等数据信息条件下降低数据传输压力,进一步地,甚至可以输出动作识别等结果,避免使用中央处理器进行视觉处理。 单传感的智能化,不仅需要技术人员对传感器输出数据的逻辑有深刻的认知,同时需要硬件设计能力配合实现,这便是技术壁垒所在。随着市场需求的变化,我们认为各类传感器都将走向智能化,创业公司也将有望利用此机会在部分市场颠覆传统巨头。 2) 多传感融合 多传感器数据融合是20世纪80年代诞生的信息处理技术,主要解决多传感器信息处理问题,多传感器数据融合研究如何充分发挥各个传感器的特点,把分布在不同位置的多个同类或不同类型传感器所提供的局部、不完整的观察信息加以综合,利用其互补性、冗余性,克服单个传感器的不确定性和局限性,提高整个传感器系统的有效性能,以形成对系统环境相对完整一致的感知描述,提高测量信息的精度和可靠性,从而提高智能识别系统识别、判断、决策、规划、反应的快速性和准确性,同时也降低其决策风险。 多传感融合是必然趋势,尤其是近年来关于自动驾驶传感技术的争论日益激烈,但是多传感融合基本已经成为公式。行业目前对此依然处于探索阶段,可实现的技术路径多样,既包括前端原始数据软融合,也包括后端结果软融合,甚至也有前端硬件直接融合的方式。但是各种技术路径目前各有优劣,有分别适合的应用场景,且均不够成熟,依然需要对各技术路径的发展阶段保持持续关注。正是由于技术路线众多,潜在应用市场广泛,且行业巨头之前在该领域积累也有限,未来大概率将出现优秀的创业公司。 九、结语 中国的传感器事业正加速步入发展的黄金时代,这背后离不开两大因素的推动:第一,出于供应链安全的考虑,下游用户对国产传感器的接受度明显提高,甚至某些用户已经对国产化率提出要求;第二,智能感知正处于快速发展的过程中,对传感器的需求量明显提升,同时新型传感器的应用机会也在扩大。 如果说投资于“国产替代”是布局当下,那么投资于“智能感知”则是押注未来。成熟技术的追赶固然重要,但是前沿技术产业化的潜在价值更高,但必然也要承担更高的风险。好在我们已经看到,即使风险更高,越来越多中国的创业者和投资者愿意拥抱新技术,建立新生态,这将有望孵化出属于中国的国际传感器巨头。
